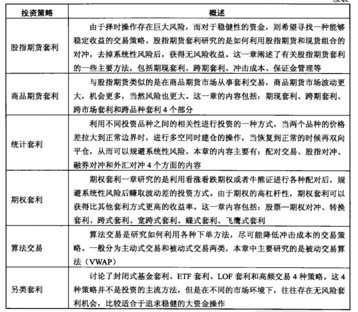
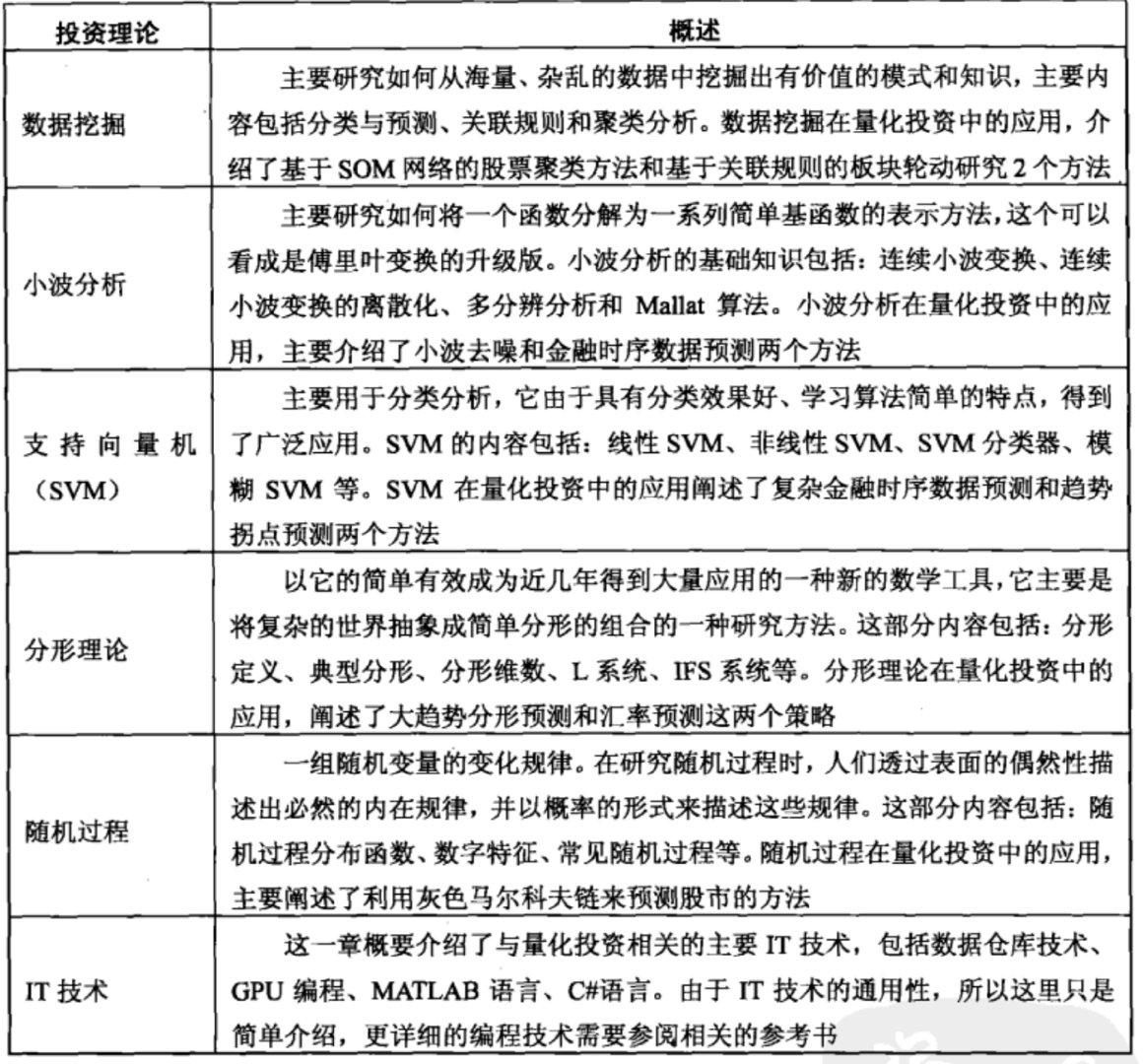
概要 发表于 2019-01-16 | 分类于 quant | 阅读次数 概要 量化选股 公司估值 基本面判断 趋势 资金流方向 量化择时 通过历史预测价格变动 套利 利用价差获利,[不合理的价格,合理价格]盈利空间 套利空间计算 交易成本 市场容量 机器学习 关联分析 分类/预测 svm 聚类 分形 随机过程 马尔可夫随机 小波分析 wavelet 行情走势进行波形处理,预测未来走势 本文作者: wyx 本文链接: https://github.com/blog/2019/01/16/%E6%A6%82%E8%A6%81 版权声明: 本博客所有文章除特别声明外,均采用 CC BY-NC-SA 3.0 许可协议。转载请注明出处!