Kubernetes Ingress 只是 Kubernetes 中的一个普通资源对象,需要一个对应的 Ingress Controller 来解析 Ingress 的规则,暴露服务到外部,比如 ingress-nginx,本质上来说它只是一个 Nginx Pod,然后将请求重定向到其他内部(ClusterIP)服务去,这个 Pod 本身也是通过 Kubernetes 服务暴露出去,最常见的方式是通过 LoadBalancer 来实现的。
同样本文希望用一个简单清晰的概述,让你来了解 Kubernetes Ingress 背后的东西,让你更容易理解使用的 Ingress。
Ingress 是什么
Ingress 公开了从集群外部到集群内服务的 HTTP 和 HTTPS 路由。 流量路由由 Ingress 资源上定义的规则控制。
下面是一个将所有流量都发送到同一 Service 的简单 Ingress 示例:

可以将 Ingress 配置为服务提供外部可访问的 URL、负载均衡流量、终止 SSL/TLS,以及提供基于名称的虚拟主机等能力。 Ingress 控制器 通常负责通过负载均衡器来实现 Ingress,尽管它也可以配置边缘路由器或其他前端来帮助处理流量。
Ingress 不会公开任意端口或协议。 将 HTTP 和 HTTPS 以外的服务公开到 Internet 时,通常使用 Service.Type=NodePort 或 Service.Type=LoadBalancer 类型的服务。
为什么要使用 Ingress?
我们可以使用 Ingress 来使内部服务暴露到集群外部去,它为你节省了宝贵的静态 IP,因为你不需要声明多个 LoadBalancer 服务了,此次,它还可以进行更多的额外配置。下面我们通过一个简单的示例来对 Ingress 进行一些说明吧。
简单的 Kubernetes 示例
使用 ClusterIP 服务
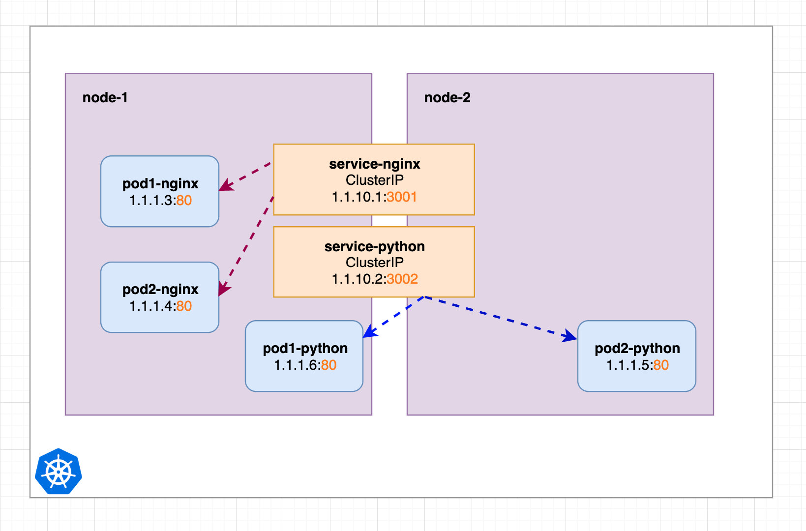
在 Kubernetes 中部署应用后,我们应该先去了解 Kubernetes Service 服务(前文中讲解的)。比如我们有两个 worker 节点,有两个服务 service-nginx 和 service-python,它们指向不同的 pods。这两个服务没有被调度到任何特定的节点上,也就是在任何节点上都有可能,如下图所示:

在集群内部我们可以通过他们的 Service 服务来请求到 Nginx pods 和 Python pods 上去,现在我们想让这些服务也能从集群外部进行访问,按照前文提到的我们就需要将这些服务转换为 LoadBalancer 服务。
使用 LoadBalancer 服务
当然使用 LoadBalancer 服务的前提是我们的 Kubernetes 集群的托管服务商要能支持才行,如果支持我们可以将上面的 ClusterIP 服务转换为 LoadBalancer 服务,可以创建两个外部负载均衡器,将请求重定向到我们的节点 IP,然后重定向到内部的 ClusterIP 服务。

我们可以看到两个 LoadBalancers 都有自己的 IP,如果我们向 LoadBalancer 22.33.44.55 发送请求,它请被重定向到我们的内部的 service-nginx 服务去。如果发送请求到 77.66.55.44,它将被重定向到我们的内部的 service-python 服务。
这个确实很方便,但是要知道 IP 地址是比较稀有的,而且价格可不便宜。想象下我们 Kubernetes 集群中不只是两个服务,有很多的话,我们为这些服务创建 LoadBalancers 成本是不是就成倍增加了。
那么是否有另一种解决方案可以让我们只使用一个 LoadBalancer 就可以把请求转发给我们的内部服务呢?我们先通过手动(非 Kubernetes)的方式来探讨下这个问题。
手动配置 Nginx 代理服务
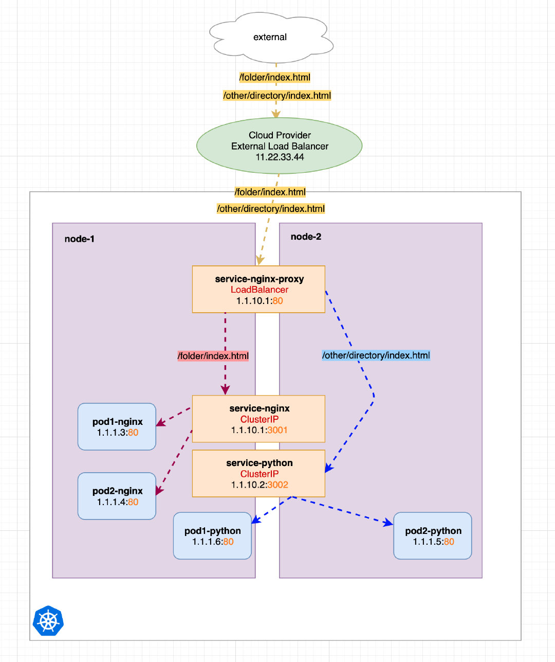
我们知道 Nginx 可以作为一个代理使用,所以我们可以很容易想到运行一个 Nginx 来代理我们的服务。如下图所示,我们新增了一个名为 service-nginx-proxy 的新服务,它实际上是我们唯一的一个 LoadBalancer 服务。service-nginx-proxy 仍然会指向一个或多个 Nginx-pod-endpoints(为了简单没有在图上标识),之前的另外两个服务转换为简单的 ClusterIP 服务了。

可以看到我们只分配了一个 IP 地址为 11.22.33.44 的负载均衡器,对于不同的 http 请求路径我们用黄色来进行标记,他们的目标是一致的,只是包含的不同的请求 URL。
service-nginx-proxy 服务会根据请求的 URL 来决定他们应该将请求重定向到哪个服务去。
在上图中我们有两个背后的服务,分别用红色和蓝色进行了标记,红色会重定向到 service-nginx 服务,蓝色重定向到 service-python 服务。对应的 Nginx 代理配置如下所示:
1 | |
只是目前我们需要去手动配置 service-nginx-proxy 服务,比如新增了一个请求路径需要路由到其他服务去,我们就需要去重新配置 Nginx 的配置让其生效,但是这个确实是一个可行的解决方案,只是有点麻烦而已。
而 Kubernetes Ingress 就是为了让我们的配置更加容易、更加智能、更容易管理出现的,所以在 Kubernetes 集群中我们会用 Ingress 来代替上面的手动配置的方式将服务暴露到集群外去。
使用 Kubernetes Ingress
如下图所示,我们只是使用了一个预先配置好的 Nginx(Ingress),它已经为我们做了所有的代理重定向工作,这为我们节省了大量的手动配置工作了。

安装 Ingress 控制器
Ingress 只是 Kubernetes 的一种资源对象而已,在这个资源中我们可以去配置我们的服务路由规则,但是要真正去实现识别这个 Ingress 并提供代理路由功能,还需要安装一个对应的控制器才能实现。
Ingress 只是 Kubernetes 的一种资源对象而已,在这个资源中我们可以去配置我们的服务路由规则,但是要真正去实现识别这个 Ingress 并提供代理路由功能,还需要安装一个对应的控制器才能实现。
1 | |
使用下面的命令,可以看到安装在命名空间 ingress-nginx 中的 k8s 资源。

我们可以看到一个正常的 LoadBalancer 服务,有一个外部 IP 和一个所属的 pod,我们可以使用命令 kubectl exec 进入该 pod,里面包含一个预配置的 Nginx 服务器。

Ingress 配置示例
我们所使用的 Ingress yaml 例子可以是这样的。
1 | |
和其他资源对象一样,通过 kubectl create -f ingress.yaml 来创建这个资源对象即可,创建完成后这个 Ingress 对象会被上面安装的 Ingress 控制器转换为对应的 Nginx 配置。 如果你的一个内部服务,即 Ingress 应该重定向到的服务,是在不同的命名空间里,怎么办?因为我们定义的 Ingress 资源是命名空间级别的。在 Ingress 配置中,只能重定向到同一命名空间的服务。
如果你定义了多个 Ingress yaml 配置,那么这些配置会被一个单一的Ingress 控制器合并成一个 Nginx 配置。也就是说所有的人都在使用同一个 LoadBalancer IP。
主机名来区分请求
在本文的示例中我们使用 /folder 和 /other/directory 等路径来重定向到不同的服务,此外我们也可以通过主机名来区分请求,比如将 api.myurl.com 和 site.myurl.com 重定向到不同的内部 ClusterIP 服务去。
1 | |
ssl
1 | |
不过需要注意的是如果你在不同的命名空间有多个 Ingress 资源,那么你的 TLS secret 也需要在你使用的 Ingress 资源的所有命名空间中可用。
配置 Ingress Nginx
需要对 Ingress Nginx 进行一些微调配置,我们可以通过 Ingress 资源对象中的 annotations 注解来实现,比如我们可以配置各种平时直接在 Nginx 中的配置选项。
1 | |
此外也可以做更细粒度的规则配置,如下所示:
1 | |
这些注释都将被转换成 Nginx 配置,你可以通过手动连接(kubectl exec)到 nginx pod 中检查这些配置。
关于 ingress-nginx 更多的配置使用可以参考官方文档相关说明:
- https://github.com/kubernetes/ingress-nginx/tree/master/docs/user-guide/nginx-configuration
- https://github.com/kubernetes/ingress-nginx/blob/master/docs/user-guide/nginx-configuration/annotations.md#lua-resty-waf
- Kubernetes Ingress 自动化 HTTPS
- ingress-nginx 中 Rewrite 的使用
- ingress-nginx 控制器工作原理
查看 ingress-nginx 日志测试
要排查问题,通过查看 Ingress 控制器的日志非常有帮助。

使用 Curl 测试
如果我们想测试 Ingress 重定向规则,最好使用 curl -v [yourhost.com](http://yourhost.com) 来代替浏览器,可以避免缓存等带来的问题。